1、《城市居住区规划设计规范》局部修订的公告
现批准《城市居住区规划设计规范》GB50180-93(2002年版)局部修订的条文,经此次修改的原条文同时废止。
城市居住区规划设计规范Code for urban Residential Areas Planning&Design(2016年版)修订说明
本次局部修订是根据住房和城乡建设部《关于请组织开展城市排水相关标准制修订工作的函》(建标标函2013 [46]号)的要求,由中国城市规划设计研究院会同有关单位对《城市居住区规划设计规范》GB50180-93(2012年版)进行修订而成。
本次修订的主要技术内容是:增补符合低影响开发的建设要求,对地下空间使用、绿地与绿化设计、道路设计、竖向设计等内容进行了调整和补充;进一步完善道路规划和停车场库配置要求。
本规范中下划线表示修改的内容;用黑体字表示的条文为强制性条文,必须严格执行。
1 总则
1.0.5 居住区的规划设计,应遵循下列基本原则;
1.0.5.1 符合城市总体规划的要求;
1.0.5.2 符合统一规划、合理布局、因地制宜、综合开发、配套建设的原则;
1.0.5.3 符合所在地经济社会发展水平,民族习俗和传统风貌,气候特点与环境条件;
1.0.5.3a符合低影响开发的建设要求,充分利用河湖水域,促进雨水的自然积存、自然渗透、自然净化;
【条文说明】
1.0.5 本条是编制居住区规划设计必须遵循的基本原则:


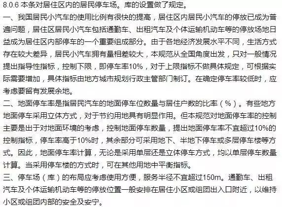
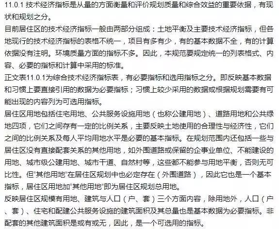
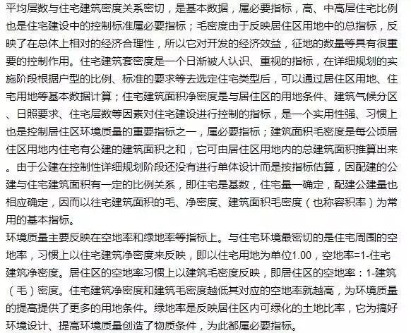
2、术语、代号 2.0.32 绿地率 居住区用地范围内各类绿地面积的总和占居住区用地面积的比率(%)。 居住区内绿地应包括:公共绿地、宅旁绿地、公共服务设施所属绿地和道路绿地(即道路红线内的绿地),其中包括满足当地植树绿化覆土要求、方便居民出入的地下或半地下建筑的屋顶绿地,不应包括其它屋顶、晒台的人工绿地。 4 规划布局与空间环境 4.0.1 居住区的规划布局,应综合考虑周边环境、路网结构、公建与住宅布局、群体组合、地下空间、绿地系统及空间环境等的内在联系,构成一个完善的、相对独立的有机整体,并应遵循下列原则: 4.0.1.1 方便居民生活,有利安全防卫和物业管理; 4.0.1.2 组织与居住人口规模相对应的公共活动中心,方便经营、使用和社会化服务; 4.0.1.3 合理组织人流、车流和车辆停放,创造安全、安静、方便的居住环境; 4.0.1.4 适度开发利用地下空间,合理控制建设用地的不透水面积,留足雨水自然渗透、净化所需的生态空间。 【条文说明】 4.0.1 居住区规划布局的目的,是要求将规划构思及规划因子:住宅、公建、道路和绿地等,通过不同的规划手法和处理方式,将其全面、系统地组织、安排、落实到规划范围内的恰当位置,使居住区成为有机整体,为居民创造良好的居住生活环境。因而,规划布局的优劣,直接反映规划水平的高低。要提高规划布局水平,就应根据条文中的原则,综合考虑各种因素。除充分利用、合理有效地使用土地和处理好四项用地之间的布局关系外,还应处理好建筑、道路、绿地和空间环境等各方面相互间的关系,以适应居民物质与文化、生理和心理、动和静的要求以及体现地方特色。同时要重视地下空间的开发利用,其是节约集约利用土地的有效方法,但应统一规划、适度开发,为雨水的自然渗透与地下水的补给、减少径流外排留足相应的透水空间。 7 绿地与绿化 7.0.6 居住区的绿地应结合场地雨水规划进行设计,可根据需要因地制宜地采用兼有调蓄、净化、转输功能的绿化方式。 【条文说明】 7.0.6 城市居住区的绿化用地应结合海绵城市建设的“渗、滞、蓄、净、用、排”等低影响开发措施进行设计、建造或改造。居住区规划、建设应充分结合现状条件,对区内雨水的收集与排放进行统筹设计,如充分利用场地原有的坑塘、沟渠、水面,设计为适宜居住区使用的景观水体;采用下凹式绿地、浅草沟、渗透塘、湿塘等绿化方式,但必须注意,承担调蓄功能的绿地应种植抗涝、耐旱性强的植物。这些具有调蓄功能的绿化方式,即可美化居住环境,又可在暴雨时起到调蓄雨水、减少和净化雨水径流的作用,同时提高了居住区绿化用地的综合利用效率。 7.0.7 小游园、小广场等应满足透水要求。 【条文说明】 7.0.7 小游园、小广场等硬质空间应通过设计满足透水要求,实现雨水下渗至土壤或通过疏水、导水设施导入土壤,减少建设行为对自然生态系统的损害。小游园、小广场宜采用透水砖和透水混凝土铺装;小游园或绿地中的步行路还可采用鹅卵石、碎石等透水铺装。 8 道路 8.0.1 居住区的道路规划,应遵循下列原则: 8.0.1.1 根据地形、气候、用地规模、用地四周的环境条件、城市交通系统以及居民的出行方式,应选择经济、便捷的道路系统和道路断面形式; 8.0.1.2 小区内道路应满足消防、救护等车辆的通行要求; 【条文说明】 三、居住区内部道路担负着分离地块及联系不同功能用地的双重职能。良好的道路骨架,不仅能为各种设施的合理安排提供适宜的地块,也可为建筑物、公共绿地等的布置及创造有特色的环境空间提供有利条件。同时,公共绿地、建筑及设施的合理布局又必然会反过来影响到道路网的形成。所以,在规划设计中,道路网的规划与建筑、公共绿地及各类设施的布局往往彼此制约、互为因果,只有经过若干次的往复才能确定最佳的道路网格式。 四、随着国民经济的发展,改善城市生活环境已成为大家日益关注的课题。应合理设置公交停靠站,道路两侧的建筑物,尤其是住宅和教育设施等的布置还要尽量减少交通噪声对它们的干扰,通过细致的交通管理创造安全、安宁的居住生活环境。 五、道路规划要与抗震防灾规划相结合。在抗震设防城市的居住区内道路规划必须保证有通畅的疏散通道,并在因地震诱发的如电气火灾、水管破裂、煤气泄漏等次生灾害时,能保证消防、救护、工程救险等车辆的出入。 六、居住区内部道路的走向对通风及日照有很大影响。道路是通风的走廊,合理的道路骨架有利于创造良好的居住卫生环境。经调查,当夏季主导风向对住宅正向入射角不小于15°时,有利于住宅内部通风。同时,居住区内的地上及地下管线一般都顺着道路走向敷设。所以,道路骨架基本上能决定市政管线系统的形成。完善的道路系统不仅利于市政管线的布置,而且能简化管线结构和缩短管线长度。 七、在旧区改建区,道路网的规划要综合考虑旧城市的地上地下建筑及市政条件,避免大拆大改而增加改建投资,对于需重点保护的历史文化名城及有历史价值的传统风貌地段,必须尽量保留原有道路的格局,包括道路宽度和线型、广场出入口、桥涵等,并结合规划要求,使传统的道路格局与现代化城市交通组织及设施(机动车交通、停车场库、立交桥、地铁出入口等)相协调。 8.0.2 居住区内道路可分为:居住区道路、小区路、组团路和宅间小路四级。其道路宽度,应符合下列规定: 8.0.2.1 居住区道路:红线宽度不宜小于20m; 8.0.2.2 小区路:路面宽6~9m,建筑控制线之间的宽度,需敷设供热管线的不宜小于14m;无供热管线的不宜小于10m; 8.0.2.3 组团路:路面宽3~5m;建筑控制线之间的宽度,需敷设供热管线的不宜小于10m;无供热管线的不宜小于8m; 8.0.2.4 宅间小路;路面宽不宜小于2.5m; 8.0.2.5 在多雪地区,应考虑堆积清扫道路积雪的面积,道路宽度可酌情放宽,但应符合当地城市规划行政主管部门的有关规定。 【条文说明】 8.0.2 居住区内各级道路的宽度,主要根据交通方式、交通工具、交通量及市政管线的敷设要求而定,对于重要地段,还要考虑环境及景观的要求。 居住区级道路是整个居住区内的主干道,要考虑城市公共电,汽车的通行,两边应分别设置有非机动车道及人行道,并应设置一定宽度的绿地种植行道树和草坪花卉(图1),按各种组成部分的合理宽度,居住区级道路的最小宽度不宜小于20m,有条件的地区宜采用30m。机动车道与非机动车道在一般情况下采用混行方式。 小区级道路车行道的最小宽度为6m,如两侧各安排一条宽度为1.5m的人行路,总宽度为9m,即可满足一般功能需要。同时,小区级道路往往又是市政管线埋没的通道,在无供热管线的居住区内,按六种基本管线的最小水平间距,它们在建筑线之间的最小极限宽度约为10m(图2),此距离与小区级道路交通车行、人行所需宽度基本一致。 在需敷设供热管线的居住区内,由于要有暖气沟的埋设位置及其左右间距,建筑控制线的最小极限宽度约为14m。 组团级道路是进出组团的主要通道,路面人车混行,一般按一条自行车道和一条人行带双向计算,路面宽度为4m。在用地条件有限的地区,最低限度为3m。在利用路面排水、两侧要砌筑道牙的特殊要求下,路面宽度就要加宽至5m。这样,在有机动车出入时不影响自行车或行人的正常通行。对组团级道路的地下空间也要满足大部分地下管线的埋设要求,无供热管线的居住区一般要求建筑控制线之间应有8m宽度,需敷设供热管线的居住区至少应有10m的宽度。 宅间小路为进出住宅的最末一级道路,这一级道路平时主要供居民出入,基本是自行车及人行交通,并要满足清运垃圾、救护和搬运家具等需要,按照居住区内部有关车辆低速缓行的通行宽度要求,轮距宽度在2~2.5m之间。所以,宅间小路路面宽度一般为2.5~3m,最低极限宽度为2m。这样,正好能容纳双向一辆自行车的交会或一辆中型机动车(如130型搬家货车、救护车等)通行。为兼顾必要时大货车、消防车的通行,路面两边至少还要各留出宽度不小于1m的路肩。 8.0.6 居住区内必须配套设置居民汽车(含通勤车)停车场、库,并应符合下列规定: 8.0.6.1 居民汽车停车率不应小于10%; 8.0.6.2 居住区内地面停车率(居住区内居民汽车的停车位数量与居住户数的比率)不宜超过10%; 8.0.6.3 居民停车场、库的布置应方便居民使用,服务半径不宜大于150m; 8.0.6.4 居民停车场、库的布置应留有必要的发展余地。 8.0.6.5 新建居民区配建停车位应预留充电基础设施安装条件。 【条文说明】 四、为落实国家发改能源[2015]1454号《关于印发〈电动汽车充电基础设施发展指南(2015-2020)〉的通知》要求,增设本条款。考虑我国各城市机动化发展阶段差异较大,电动汽车发展增速状况不同,建议结合地方实际需求情况,新建居住区内的住宅配建停车位优先考虑预留充电基础设施安装条件,按需建设充电基础设施。 8.0.7居住区内的道路在满足路面路基强度和稳定性等道路的功能性要求前提下,路面宜满足透水要求。地面停车场应满足透水要求。 【条文说明】 8.0.7城市居住区内的道路应优先考虑道路交通的使用功能,在保证路面路基强度及稳定性等安全性要求的前提下,路面设计宜满足透水功能要求,尽可能采用透水铺装,增加场地透水面积。透水铺装可根据城市地理环境与气候条件选择适宜的做法,例如人行道及车流量和荷载较小的道路、宅间小路可采用透水沥青混凝土铺装,停车场可采用嵌草砖。 9 竖向 9.0.2 居住区竖向规划设计,应遵循下列原则: 9.0.2.1 合理利用地形地貌,减少土方工程量; 9.0.2.2 各种场地的适用坡度,应符合表9.0.2规定; 表9.0.2 各种场地的适用坡度(%) 9.0.2.3 满足排水管线的埋设要求; 9.0.2.4 避免土壤受冲刷; 9.0.2.5 有利于建筑布置与空间环境的设计; 9.0.2.6 对外联系道路的高程应与城市道路标高相衔接。 9.0.2.7满足防洪设计要求; 9.0.2.8满足内涝灾害防治、面源污染控制及雨水资源化利用的要求。 【条文说明】 9.0.1~9.0.2 竖向规划设计应综合利用地形地貌及地质条件,因坡就势合理布局道路、建筑、绿地,及顺畅地排除地面水,而不能把竖向规划当作是平整土地、改造地形的简单过程。 居住区内的道路骨架与地势起伏关系很大,往往因此能决定道路线型及走向。建筑物的布局也往往因地形地质的制约而影响其朝向、间距及平面组合,在地形变化较大的地区,一般要求建筑物的长边尽可能顺等高线布置,力争不要过分改变现状等高线的分布规律,而只是局部改变建筑物周围的自然地形。 市政管线,特别是重力自流类管线(如雨水管、污水管、暖气管沟等)与地形高低的关系密切,力求与道路一样顺坡定线。居住区的平面布局只有与竖向规划在方案编制过程中不断彼此配合互相校核,才能使整个居住区的规划方案更切实际逐趋完善。 良好的竖向规划设计方案,必须建立在对现状水系周密的调查研究基础之上。一般在山区或丘陵地带,必须根据居住区所在地域的地面排水系统,确定居住区内规划排水体系,以确保建设地区地面水的排除及安全排洪。 正文表9.0.2中适用坡度是参照有关技术规范及手册编制的,下限值为满足排水要求的最小坡度。 对于广场及场地的竖向设计坡度,往往因使用功能不同或地面材料不同而分别采用适宜的控制值。当广场兼作停车场时,停车区内的坡度不宜过大,以防溜车。据测试,小汽车在不拉手闸的情况下发生溜滑的临界坡度为0.5%。 居住区内场地的高程设计应利于场地雨水的收集与排放,应充分结合建筑布局及雨水利用、排洪防涝进行设计,形成低影响开发雨水系统。 9.0.4 取消该条 11 综合技术经济指标 11.0.1 居住区综合技术经济指标的项目应包括必要指标和可选用指标两类,其项目及计量单位应符合表11.0.1规定。 表11.0.1 综合技术经济指标系列一览表 注:▲必要指标;△选用指标。 【条文说明】 2、《城市绿地设计规范》局部修订的公告 现批准《城市绿地设计规范》GB50420-2007局部修订的条文,经此次修改的原条文同时废止。 城市绿地设计规范Code for the design of urban greenspace (2016年版) 修订说明 本次局部修订是根据住房和城乡建设部《关于印发2012年工程建设标准规范制订修订计划的通知》(建标[2012]5号)的要求,由上海市园林设计院有限公司会同有关单位对《城市绿地设计规范》GB 50420-2007进行修订而成。 本次局部修订主要技术内容是:根据住房城乡建设部2014年颁布的《海绵城市建设技术指南--低影响开发雨水系统构建(试行)》的要求,对原规范中与海绵城市建设技术指南中的要求不协调的技术条文进行了修改,并增加了城市绿地海绵城市建设的原则和技术措施的条文。 本规范中下划线表示修改的内容;用黑体字表示的条文为强制性条文,必须严格执行。 2 术 语 2.0.19A 湿塘 wet basin 用来调蓄雨水并具有生态净化功能的天然或人工水塘,雨水是主要补给水源。 2.0.19B 雨水湿地 stormwater wetland 通过模拟天然湿地的结构和功能,达到对径流雨水水质和洪峰流量控制目的的湿地。 2.0.19C 植草沟grass swale 用来收集、输送、削减和净化雨水径流的表面覆盖植被的明渠,可用于衔接海绵城市其他单项设施、城市雨水管渠和超标雨水径流排放系统。主要型式有转输型植草沟、渗透型干式植草沟和经常有水的湿式植草沟。 2.0.19D 生物滞留设施bioretention system, bioretention cell 通过植物、土壤和微生物系统滞留、渗滤、净化径流雨水的设施。 2.0.19E 生态护岸 ecological slope protection 采用生态材料修建、能为河湖生境的连续性提供基础条件的河湖岸坡,以及边坡稳定且能防止水流侵袭、淘刷的自然堤岸的统称,包括生态挡墙和生态护坡。 3 基本规定 3.0.12 城市绿地中涉及游人安全处必须设置相应警示标识。城市绿地中的大型湿塘、雨水湿地等设施必须设置警示标识和预警系统,保证暴雨期间人员的安全。 【条文说明】本条款的后半部分是结合海绵城市建设而新增的,明确了城市绿地内的所有海绵设施必须有相关安全保障措施,确保人身安全。 3.0.14 城市绿地设计宜选用环保材料,宜采取节能措施,充分利用太阳能、风能以及雨水等资源。 3.0.15 城市绿地的设计宜采用源头径流控制设施,满足城市对绿地所在地块的年径流总量控制要求。 【条文说明】在城市绿地设计时应满足海绵城市专项规划对于绿地年径流总量的控制要求,协调落实好源头径流控制设施。 3.0.15A 海绵型城市绿地的设计应遵循经济性、适用性原则,依据区域的地形地貌、土壤类型、水文水系、径流现状等实际情况综合考虑并应符合下列规定: 1 海绵型城市绿地的设计应首先满足各类绿地自身的使用功能、生态功能、景观功能和游憩功能,根据不同的城市绿地类型,制定不同的对应方案; 2 大型湖泊、滨水、湿地等绿地宜通过渗、滞、蓄、净、用、排等多种技术措施,提高对径流雨水的渗透、调蓄、净化、利用和排放能力; 3 应优先使用简单、非结构性、低成本的源头径流控制设施;设施的设置应符合场地整体景观设计,应与城市绿地的总平面、竖向、建筑、道路等相协调; 4 城市绿地的雨水利用宜以入渗和景观水体补水与净化回用为主,避免建设维护费用高的净化设施。土壤入渗率低的城市绿地应以储存、回用设施为主;城市绿地内景观水体可作为雨水调蓄设施并与景观设计相结合; 5 应考虑初期雨水和融雪剂对绿地的影响,设置初期雨水弃流等预处理设施。 【条文说明】城市绿地应该结合海绵城市建设的要求,根据各地区的自然经济实际情况,因地制宜地合理设置各类源头径流控制设施。 1 本款明确了城市绿地的海绵型设计,首先应该确保满足各类绿地自身的定位功能,避免本末倒置。不同的城市绿地类型应该根据基地的实际情况与需求采用与其相对应的低影响开发设施。 2 本款明确了大型湖泊、滨水、湿地等绿地除了满足生态景观功能以外,在设计时应根据基地的实际情况与需求提升对雨水排放、吸纳的能力。 3 绿地的海绵型设计应该贯彻实用、经济并与绿地的总体设计及相关专业相协调的原则。 4 雨水利用应满足节约型原则,应尽量使用生态自然的雨水收集方式,避免资源的浪费。本款也提出了土壤渗透率低的地方,对雨水收集利用的原则。提出了在满足绿地景观效果的同时,也可利用城市绿地的景观水体作为雨水调蓄设施。 5 在降雨初期及北方使用融雪剂的地区,雨水会夹杂着部分油污、化学剂等易污染物,流入绿地,不利于植物的正常生长,为了保证流入绿地内的雨水相对干净,需要在设计时考虑安装初期雨水弃流装置或弃流井,确保城市绿地不受污染。 4 竖 向 设 计 4.0.1 城市绿地的竖向设计应以总体设计布局及控制高程为依据,营造有利于雨水就地消纳的地形并应与相邻用地标高相协调,有利于相邻其他用地的排水。 【条文说明】本条提出在城市绿地的竖向设计时,既要考虑绿地内的功能需求及海绵型设计,同时也应该考虑绿地周边其他用地的排水。 5 种植设计 5.0.1 种植设计应以绿地总体设计对植物布局的要求为依据,并应优先选择符合当地自然条件的适生植物。 【条文说明】按照绿地总体设计对植物布局、功能、空间、尺度、形态及主要树种的要求进行种植设计;根据海绵城市建设的要求,在绿地内选择抗逆性强、节水耐旱、抗污染、耐水湿的树种,可降低绿地建设管理过程中资源和能源消耗。 5.0.2 设有生物滞留设施的城市绿地,应栽植耐水湿的植物。 【条文说明】绿地生物滞留设施的植物种类选择应根据滞水深度、雨水渗透时间、种植土厚度,水污染物负荷及不同植物的耐水湿程度等条件确定。 5.0.5应根据场地气候条件、土壤特性选择适宜的植物种类及配置模式。土壤的理化性状应符合当地有关植物种植的土壤标准,并应满足雨水渗透的要求。 【条文说明】绿地土壤应满足雨水渗透的要求,不满足渗透要求的应进行土壤改良。土壤改良宜使用枯枝落叶等园林绿化废弃物、有机肥、草炭等有机介质,促进土壤团粒结构形成,增加土壤的渗透能力。土壤的理化性状指标可按现行行业标准《绿化种植土壤》CJ/T340的规定执行。 6 道路、桥梁 6.1 道 路 6.1.5城市绿地内的道路应优先采用透水、透气型铺装材料及可再生材料。透水铺装除满足荷载、透水、防滑等使用功能和耐久性要求外,尚应符合下列规定: 1 透水铺装对道路路基强度和稳定性的潜在风险较大时,可采用半透水铺装结构; 2 土壤透水能力有限时,应在透水铺装的透水基层内设置排水管或排水板; 3 当透水铺装设置在地下室顶板上时,顶板覆土厚度不应小于600mm并应设置排水层。 【条文说明】透水铺装适用区域广、施工方便,可补充地下水并具有一定的峰值流量削减和雨水净化作用,在城市绿地内应优先考虑利用透水铺装消纳自身径流雨水,有条件的地区建议新建绿地内透水铺装率不低于50%,改建绿地内透水铺装率不低于30%;但透水铺装易堵塞,寒冷地区有被冻融破坏的风险,因此在城市绿地内使用透水铺装时,必须考虑其适用性,选用不同的材料和透水方式,并采取必要的措施以防止次生灾害或地下水污染的发生。透水铺装结构还应符合现行行业标准《透水砖路面技术规程》CJJ/T188、《透水沥青路面技术规程》CJJ/T190和《透水水泥混凝土路面技术规程》CJJ/T135的规定。 6.1.5A 湿陷性黄土与冰冻地区的铺装材料应根据实际情况确定。 7 园林建筑、园林小品 7.1园林建筑 7.1.2A城市绿地内的建筑应充分考虑雨水径流的控制与利用。屋面坡度小于等于15°的单层或多层建筑宜采用屋顶绿化。 【条文说明】绿色屋顶可有效减少屋面径流总量和径流污染负荷,具有节能减排的作用,城市绿地内的建筑一般体量较小,以一、二层为主,功能较单一,有实施屋顶绿化的基础,同时还能结合景观环境一起设计,有利于建筑与景观的融合,因此城市绿地内有条件设置绿色屋顶的建筑宜优先考虑绿色屋顶。绿色屋顶的设计可参考现行行业标准《种植屋面工程技术规程》JGJ155,同时应符合现行国家标准《屋面工程技术规范》GB50345的规定。 7.1.2B公园绿地应避免地下空间的过度开发,为雨水回补地下水提供渗透路径。 【条文说明】根据住房城乡建设部2014年颁布的《海绵城市建设技术指南 --低影响开发雨水系统构建(试行)》的要求,应限制地下空间的过度开发,为雨水回补地下水提供渗透路径。公园绿地是纳入城市建设用地平衡,向公众开放,以游憩为主要功能,兼具生态、美化、文化、教育、防灾等作用的绿地,在城市建设用地中的比例通常在12%左右。为此提出限制其地下空间开发的要求。 8 给水、排水及电气 8.2 排 水 8.2.3 绿地中雨水排水设计应根据不同的绿地功能,选择相应的雨水径流控制和利用的技术措施。 【条文说明】规定了绿地雨水排水设计的基本原则、方式。 2014年住建部出台了《海绵城市建设技术指南》,用以指导各地在新型城镇化建设过程中,推广和应用低影响开发建设模式,加大城市径流雨水源头减排的刚性约束,优先利用自然排水系统,建设生态排水设施,充分发挥城市绿地、道路、水系等对雨水的吸纳、蓄渗和缓释作用,使城市开发建设后的水文特征接近开发前,有效缓解城市内涝、削减城市径流污染负荷、节约水资源、保护和改善城市生态环境,为建设具有自然积存、自然渗透、自然净化功能的海绵城市提供重要保障。绿地海绵城市建设所构建的低影响开发雨水系统,宜依据下渗减排和集蓄利用的原则,采用渗、滞、蓄、净、用、排等多种技术措施,使绿地年径流总量控制率不低于70%,年径流污染控制率不低于75%,雨水资源利用率不低于10%。各地应结合水环境现状、水文地质条件等特点,合理选择其中一项或多项目标作为设计控制目标。 8.2.4 化工厂、传染病医院、油库、加油站、污水处理厂等附属绿地以及垃圾填埋场等其他绿地,不应采用雨水下渗减排的方式。 【条文说明】径流总量控制途径包括雨水的下渗减排和直接集蓄利用。但是在径流污染严重的绿地为避免对地下水和周边水体造成污染,不应用下渗减排方式。 8.2.5 绿地宜利用景观水体、雨水湿地、渗管/渠等措施就地储存雨水,应用于绿地灌溉、冲洗和景观水体补水,并应符合下列规定: 1 有条件的景观水体应考虑雨水的调蓄空间,并应根据汇水面积及降水条件等确定调蓄空间的大小。 2 种植地面可在汇水面低洼处设置雨水湿地、碎石盲沟、渗透管沟等集水设施,所收集雨水可直接排入绿地雨水储存设施中。 3 建筑屋顶绿化和地下建筑及构筑物顶板上的绿地应有雨水排水措施,并应将雨水汇入绿地雨水储存设施中。 4 进入绿地的雨水,其停留时间不得大于植物的耐淹时间,一般不得超过48小时。 【条文说明】主要对绿地雨水集蓄利用做一些规定。实施过程中,雨水下渗减排和资源化利用的比例需依据实际情况,通过合理的技术经济比较来确定。缺水地区可结合实际情况制定基于直接集蓄利用的雨水资源化利用目标。 






